如何使用 PDF标注 电脑上如何操作?
发布时间:2020-03-10 难度:初级
如何使用
PDF标注
PDF文件传输方便,是办公必备文件格式之一,当想要在PDF文件中标注重点内容,该怎么操作呢?

■ 首先打开WPS,点击“应用”,选择“PDF工具”-“PDF标注”。
点击底部“选择文档”,根据需要选择“PDF文件”。

■普通用户可以使用“划词高亮”“区域高亮”“下划线”“删除线"“笔刷”等功能。
我们可根据需要开通会员,解锁"PDF标注"中"形状标注”“涂改液”“图章”“导出重点"等功能。

■我们可以针对重点内容,在"工具栏"选择功能进行标注。

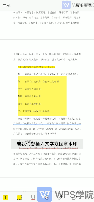
■若我们想插入"文字"或"图章水印",选择下方的"加号键",选择插入"文字"和"图章"。

■若我们想要涂改内容或遮盖隐私信息,可以使用"涂改液"功能,点击下方工具栏"画笔"-"涂改液'轻松涂改想要遮盖的内容。

■点击"导出重点"即可将PDF文件内,所标注的重点一键导出,便于复习查看。


欢迎加入WPS学堂用户交流QQ群:721687646